一个懂招聘流程的人,用 Vibe Coding 方式独立构建的智能招聘管理系统。从简历解析到 AI 辩论式评估,覆盖招聘全流程。
访问线上系统 →当Excel表格、微信群和主观判断无法支撑高效招聘时,我用AI构建了解决方案。
在某互联网公司负责招聘工作时,我深刻感受到传统招聘管理的低效:简历散落在Excel、邮件、微信群中,缺乏统一管理平台。
简历筛选高度依赖个人经验,不同HR对同一份简历的判断差异巨大,评价标准难以统一。
候选人跟进缺乏SLA机制,优质候选人常因流程拖延而流失。而市面上的招聘SaaS要么价格高昂,要么无法满足定制需求。
不是程序员写的代码,而是懂招聘流程的人用 AI 构建的系统 — 每个功能都从 HR 实际工作场景出发。
基于实际招聘流程设计的标准化管道,每个阶段配有SLA预警,杜绝候选人流失。
新简历入池
SLA 3天AI+人工筛选
SLA 3天业务面试
SLA 5天交叉面试
SLA 5天终面
SLA 5天薪酬谈判
SLA 7天招聘完成
闭环归档不是简单的"AI打分",而是一套完整的评估体系设计 — 覆盖 Prompt 生成、多模型辩论优化、结构化评估、校准闭环。
HR 为每个岗位填写三类核心信息,构成 AI 评估的基础输入:
系统基于岗位信息,自动生成包含 7 大模块的结构化评估指令:
当 AI 评估与业务实际结果出现偏差时,系统自动识别误判案例,触发三模型跨厂商辩论:
每份简历经过结构化评估,输出完整评估报告:
系统对比 AI 评分与业务实际通过/淘汰结果,形成持续改进闭环:
形成"评估 → 校准 → 辩论优化 → 再评估"的持续改进闭环,Prompt越用越准。
每个模块都围绕 HR 实际工作场景设计,让招聘流程从散乱走向系统化。






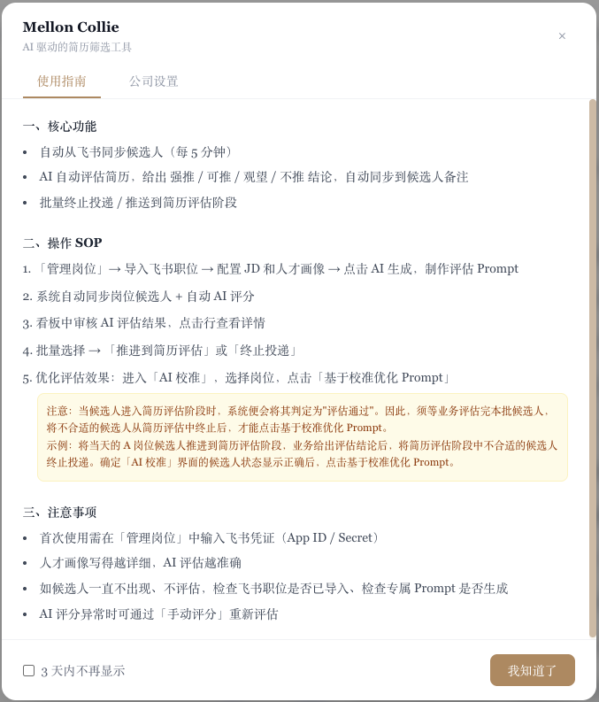
系统各模块的实际运行界面。
从业务视角衡量这个系统带来的实际价值。
AI批量评估替代逐份阅读,单次评估从15分钟缩短到30秒
三Agent辩论机制消除个人偏见,评估标准统一可追溯
SLA预警+看板可视化,候选人状态一目了然,杜绝遗漏
无需采购SaaS,一个懂业务的人 + AI辅助开发 = 定制化系统
采用现代Web技术栈,24天完成从零到上线。
通过 Vibe Coding(Claude Code)方式开发 — 不是写代码,而是用自然语言描述需求,AI 生成并迭代代码。
真实 Git 提交记录按阶段分组,完整记录从零到上线的全过程。
我相信最好的 HR 工具,应该由懂 HR 的人来定义。
AI 是我的杠杆,业务理解力才是我的核心竞争力。